总之,本研究提示在利用AAV作为基因递送载体时,一定要注意病毒滴度对中枢神经系统产生毒副作用的影响,将病毒滴度降到安全范围以内,以免破坏脑血管结构,进而导致免疫细胞浸润。
暨南大学粤港澳中枢神经再生研究院吴政研究员和陈功教授团队在Molecular Therapy-M&C发表题为“High-titer AAV disrupts cerebrovascular integrity and induces lymphocyte infiltration in adult mouse brain” 的文章,首次揭示了脑内注射高滴度AAV病毒可以破坏成年小鼠的血脑屏障、诱发淋巴细胞浸润并导致神经毒性作用。
该文首先通过高通量 RNA测序发现了高滴度AAV导致的多达1500多个差异表达基因,其中包括炎症因子上调,血脑屏障(BBB)相关基因的改变,大量趋化因子基因上调,以及适应性免疫反应相关基因的上调。免疫组化揭示当高滴度AAV感染脑实质时,引起大脑内小胶质细胞和星形胶质细胞大量增殖活化。正常生理状态下,由于血脑屏障的存在,限制了免疫细胞的进入,大脑通常被描述为“免疫豁免”器官,但是通过转录组学分析和免疫组化检测,研究人员发现高滴度AAV的大脑内注射会导致大量外周免疫细胞浸润到脑实质,提示高滴度AAV可能破坏了血脑屏障的完整性。
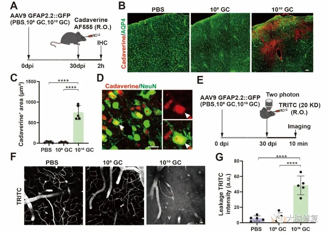
正常状态下,血脑屏障由特化的脑微血管内皮细胞组成,内皮细胞与内皮细胞之间通过紧密连接蛋白连接,并被周细胞和星形胶质细胞终足紧密包裹。为了研究 AAV 对血脑屏障的影响,研究人员首先在成年小鼠大脑内注射了不同剂量AAV,并通过免疫组化和荧光成像发现高滴度AAV造成小鼠大脑血管周围星形胶质细胞的终足结构大量丢失,并且不再包裹微血管。内皮细胞与内皮细胞之间的紧密连接蛋白ZO-1和Occludin也都显著下降,同时血管周细胞大量丢失。这意味着血脑屏障相关成分受到高滴度AAV的严重损伤。研究人员进一步通过将染料注射到小鼠血液循环系统中,发现高剂量AAV造成染料大量泄漏到大脑实质中,提示血脑屏障通透性大大增加。通过双光子活体成像技术同样发现高滴度AAV造成大量的染料泄漏到大脑实质中,揭示了高滴度AAV不仅损伤脑血管成分,也造成血脑屏障功能上的破坏。

图1:通过血管染料和双光子活体成像揭示高滴度AAV造成小鼠大脑血脑屏障破坏
脑血管渗透性增加是否会引起血液中的免疫细胞渗透(浸润)?为此,研究人员通过免疫荧光染色发现了高滴度AAV注射部位存在大量的CD45+白细胞,这种细胞正常情况下大量存在于免疫器官和循环血液中,而不存在于大脑实质中。进一步的研究发现,浸润的白细胞包含大量的免疫毒性细胞(杀伤性T细胞),毒性细胞可以通过释放颗粒酶B(Granzyme B)诱导靶细胞的程序性死亡,从而导致注射部位显著的神经毒性作用。为了减轻高滴度AAV对大脑神经的毒副作用,研究者通过免疫抑制干预的手段,成功地减轻了注射部位附件神经元的丢失。上述结果提示,高滴度AAV脑内注射会引起毒性免疫细胞浸润,从而杀伤注射部位的神经元,而免疫抑制干预手段可以显著改善高滴度AAV带来的神经毒性作用。
总之,本研究提示在利用AAV作为基因递送载体时,一定要注意病毒滴度对中枢神经系统产生毒副作用的影响,将病毒滴度降到安全范围以内,以免破坏脑血管结构,进而导致免疫细胞浸润。