2020版生物技术专业人才培养方案

作者: 时间:2021-04-26 点击数:

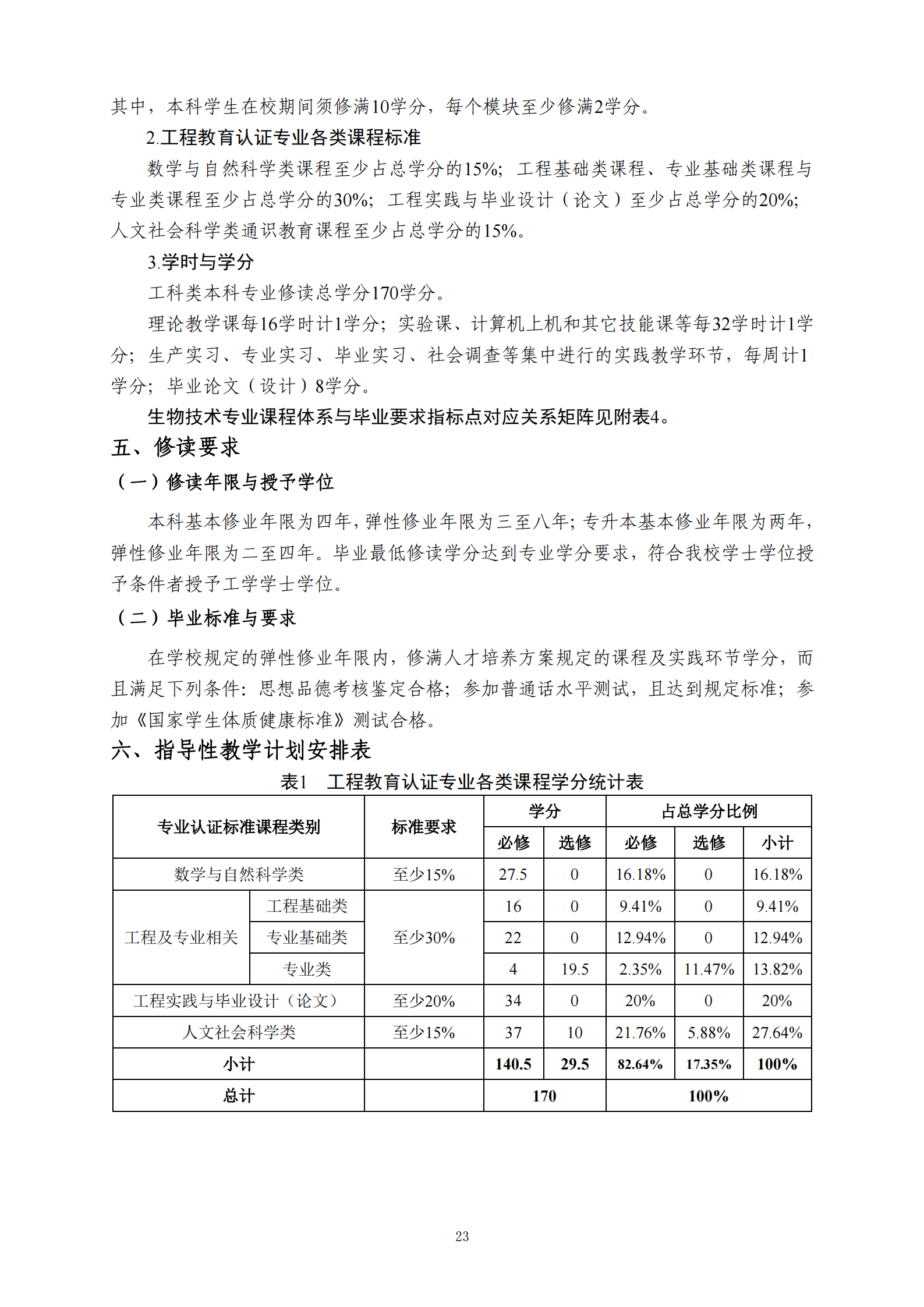
版权所有:太阳集团(ok138)电子官方网站  联系电话 0534-8985840
地址:山东省德州市德城区大学西路566号(104国道北)  
邮编:253023